能源财经网移动版

  • 每份GDR15.3美元!国轩高科之后又一锂电池企业将在瑞交所上市

    日期:2022-11-08 点击:[list:visits] 好评:[list:likes]

    欣旺达GDR发行价格确定为每份15.3美元;公司本次发行的GDR数量为2875.9万份,所代表的基础证券A股股票为1.44亿股,募集资金总额约为4.4亿美元。...

  • 投资37亿!云极新能源30GWh锂电池Pack新能源产业链项目开工

    日期:2022-11-07 点击:[list:visits] 好评:[list:likes]

    30GWh锂电池Pack新能源产业链项目由湖北云极新能源科技有限公司投资建设,以郧西为总部基地,集总部办公、研发、生产、生活为一体,打造零碳数字化、智能化、高端化示范园区,规划占地117亩,总投资37亿元。...

  • 欣旺达进入德国大众供应体系 获后者HEV项目电池包系统定点

    日期:2022-11-07 点击:[list:visits] 好评:[list:likes]

    11月6日晚间,欣旺达公告,控股子公司欣旺达电动汽车电池有限公司于近日收到了德国大众汽车集团关于HEV项目电池包系统的定点通知,公司将作为该产品的量产供应商,为德国大众HEV项目供应动力电池包系统。...

  • 湖州昆仑年产4万吨电解液项目投产 昆仑近两年总产能将达40万吨

    日期:2022-11-06 点击:[list:visits] 好评:[list:likes]

    11月5日上午,昆仑材料湖州二期年产4万吨锂离子电池电解液项目竣工投产仪式顺利举行。昆仑材料董事长郭营军透露,公司湖州三期年产10万吨锂离子电池电解液项目、钠离子电池电解液项目预计将在明年年初启动建设。此外,基于海外客户需求,公司还计划在海外建厂,重点服务在欧美的客户。...

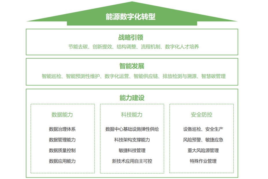
  • 瞄准能源数字化转型八大趋势 炎黄盈动助力能源行业信创落地

    日期:2022-11-05 点击:[list:visits] 好评:[list:likes]

    能源是工业经济的支柱性产业,在党中央统筹“3060双碳战略”和“新基建战略”的大环境下,以能源信息技术应用创新推动行业数字化转型,是能源行业高质量发展的关键举措。能源清洁化、数字化、智慧化转型都离不开新技术、新业态的支撑和促进。...

  • 奥飞数据拟参设产业投资基金 专项投资中科海钠入局钠电池领域

    日期:2022-11-05 点击:[list:visits] 好评:[list:likes]

    奥飞数据决定认缴出资3180万元人民币,持有产业投资基金16.432的份额比例。该基金将专项投资于钠离子电池研发与生产领域的北京中科海钠科技有限责任公司。...

  • 继上市之后又一大动作!中创新航拟在葡萄牙建电池产业基地

    日期:2022-11-04 点击:[list:visits] 好评:[list:likes]

    葡萄牙当地时间11月2日,中创新航宣布在欧洲布局产业基地。当天,公司与葡萄牙政府在赛巴图尔区锡尼什签署合作备忘录,标志着中创新航欧洲产业基地落户葡萄牙,这也是公司全球产业布局的又一重要里程碑。...

  • 永太科技成立合伙企业 专项投资这一全钒液流电池生产商

    日期:2022-11-04 点击:[list:visits] 好评:[list:likes]

    永太科技与华夏恒天及其他合格投资者签署了《合伙协议》,共同投资杭州沐邦股权投资合伙企业(有限合伙)。杭州沐邦将专项对杭州德海艾科能源科技有限公司进行投资。...

  • 宁德时代加速布局原材料:增持志存锂业锁锂 入股洛阳钼业锁钴

    日期:2022-11-03 点击:[list:visits] 好评:[list:likes]

    11月1日,志存锂业发生工商变更,公司注册资本由约6743万元人民币增至约8153万元人民币,多位股东持股比例也发生变化,其中宁德时代持有股份由7.6%增至23.58%。...

  • 电摩锂电化大势所趋 孚能科技赋能电摩高端化

    日期:2022-11-03 点击:[list:visits] 好评:[list:likes]

    作为国际领先的中国软包动力电池龙头企业,孚能科技自2011年便深耕海外电摩市场,凭借卓越的电池安全管理系统和极佳的电池性能表现,成为“摩托界特斯拉”——ZERO的战略合作伙伴,合作至今已十一年。这同时也是中国第一个为海外高性能电摩供货的案例。...